前景提要:2023年6月16日,PG电子·(中国)官方网站八周年司庆举办首届“HERO GAMES艺术爱心市集”活动,邀请公司“爱心艺术家们”围绕公司IP 66展开想象,设计出丰富多彩的周边产品,经全员票选出最受欢迎的数件周边进行制作后于爱心市集义卖,并拟将义卖活动所得全部收入捐赠于公益项目。周边作品合集义卖活动现场据统计,首届“HERO GAMES艺术爱心市集”活动“爱心艺术家们”创作出鼠标垫、文件袋、抱枕、帆布袋、手办五类共42幅设计稿作品,最终选出近10款最受欢迎作品进行生产制作,共计筹集金额30000元。正文:2023年9月20日,经过三个月时间的前期准备,本次公益捐赠项目及合作方终于敲定。
公司在游戏中工作,日常工作就是玩游戏?
2023-11-20
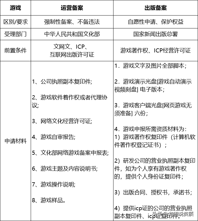
游戏版号和游戏备案是什么?两者的区别和处理全过程的区别
2023-11-20
每个人都可以玩游戏,没有代码会带来游戏开发改革?
2023-11-20
游戏新规《王者荣耀》:未成年法定节假日每天限2小时
2023-11-20
关于2023年中国福利彩票双色球游戏派奖活动的通知
2023-11-20
国家发改委 国家能源局关于建立煤电容量电价体系的通知
2023-11-19
还有87个游戏版号获准!组织:建议增加配置范围
2023-11-19
日本游戏行业白皮书:市场容量1176亿元,手机游戏客户3976万
2023-11-19
推荐10款玩法多样的策略手游,《英雄之地2》宝藏玩法创意十足
2023-11-19
什么是操纵Control的结局? 控制游戏关键情节结果介绍
2023-11-19
PG电子·(中国)官方网站 © 2012-2023 PG电子·(中国)官方网站 版权所有 津ICP备17005823号-4